随着人口老龄化加速,阿尔茨海默病(Alzheimer's disease, AD)成为重大公共健康挑战。这一最常见的痴呆类型以脑内淀粉样斑块与神经原纤维缠结为典型病理特征。围绕β-淀粉样蛋白(β-amyloid, Aβ)的致病机制研究持续深入,而Aβ积聚与清除的动态失衡是理解AD病理的关键视角。尿酸(Uric acid, UA)作为人体嘌呤代谢的终产物,广泛分布于体内各种体液中。流行病学研究显示,血清尿酸水平与AD发病风险呈负相关——尿酸水平越高,AD患病风险越低。然而,尿酸在AD病理进程中的确切机制长期未明。
近日,厦门大学神经科学研究所王鑫教授团队与厦门大学附属翔安医院程继东教授团队合作在Advanced Science期刊发表了题为“Uric Acid Functions as an Endogenous Modulator of Microglial Function and Amyloid Clearance in Alzheimer's Disease”的研究论文,系统阐明了尿酸作为内源性小胶质细胞功能调节因子,在AD淀粉样蛋白清除中的关键作用和机制。

1. 尿酸水平减少增加AD患病风险
研究团队通过分析ADNI数据库发现,AD患者血清尿酸水平(390.9 ± 8.8 μmol/L)显著低于健康对照组(426.7 ± 10.7 μmol/L),且较高的基线尿酸水平与认知衰退速度减缓显著相关。为验证这一临床发现,研究团队在5×FAD转基因AD模型小鼠中进行了系统检测,结果显示6月龄和9月龄5×FAD小鼠的血清尿酸水平均明显低于同龄野生型小鼠(图1)。值得注意的是,尿酸的直接前体物质(次黄嘌呤和黄嘌呤)在AD患者和对照组间并无差异,提示尿酸代谢的特异性改变可能参与AD发病过程。

图1. 尿酸水平减少增加AD患病风险
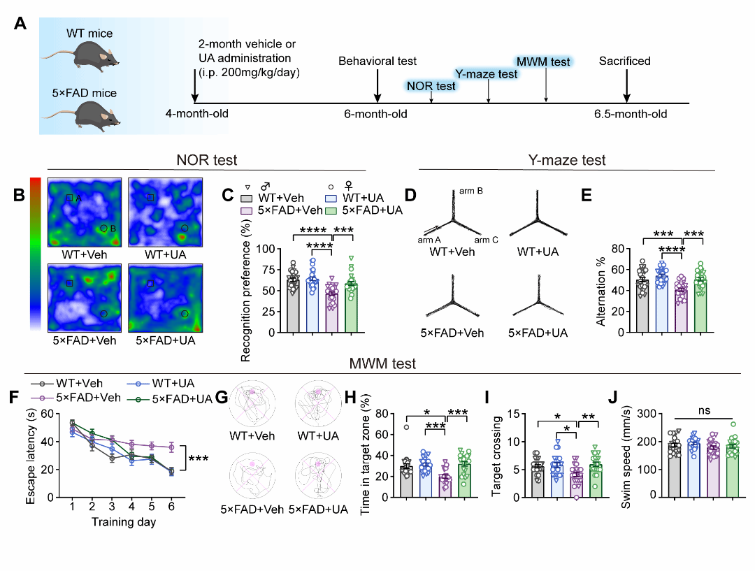
2. 补充尿酸改善AD小鼠认知功能
为探究尿酸在AD病理发生中的功能作用,研究团队对4月龄5×FAD小鼠连续2个月腹腔注射尿酸(200 mg/kg/天)。行为学测试结果显示,尿酸处理显著改善了AD小鼠的认知功能,包括新物体识别、工作记忆和空间学习记忆能力(图2),证实尿酸补充对AD相关认知障碍具有保护效应。

图2. 尿酸减轻5×FAD小鼠认知功能损伤
3. 尿酸促进小胶质细胞吞噬Aβ减轻AD小鼠脑内淀粉样斑块沉积
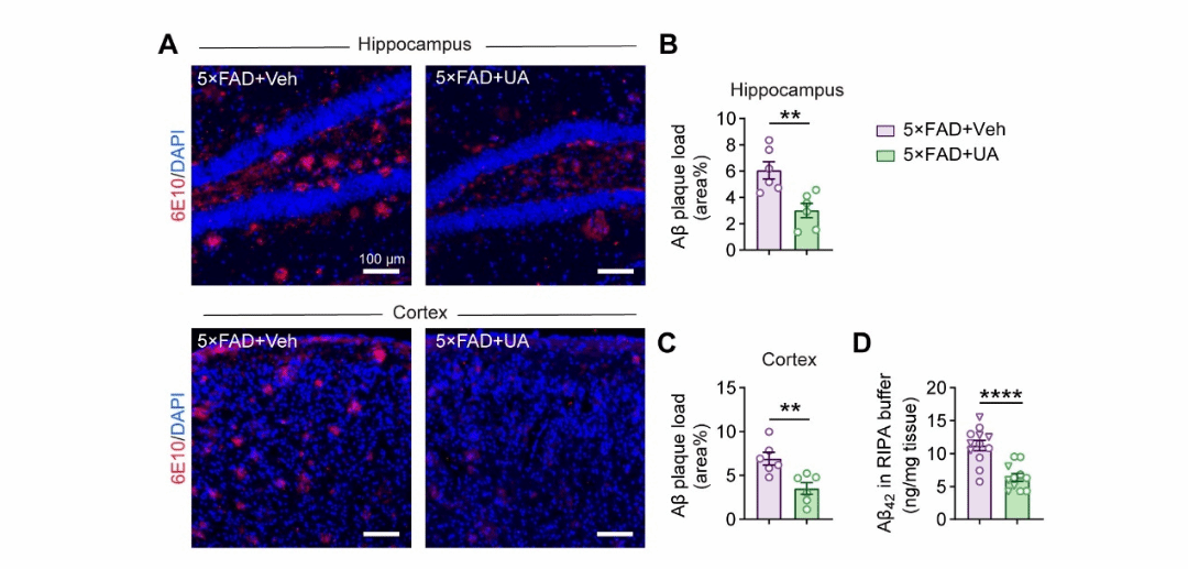
鉴于尿酸改善了5×FAD小鼠的认知功能,且临床数据显示血清尿酸水平与脑脊液Aβ1-42呈正相关关系,研究团队进一步检测了尿酸对AD小鼠脑内Aβ病理的影响。免疫荧光染色和ELISA定量分析显示,尿酸处理显著降低了5×FAD小鼠脑中淀粉样斑块沉积以及可溶性Aβ42水平(图3)。

图3. 尿酸减轻5×FAD小鼠脑内淀粉样斑块沉积
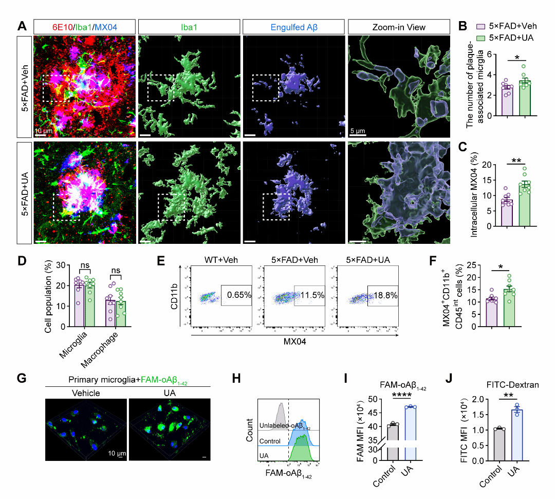
小胶质细胞作为中枢神经系统的固有免疫细胞,在Aβ清除过程中发挥"清道夫"作用。通过3D共聚焦成像重建以及流式细胞术分析,研究团队发现尿酸显著增强小胶质细胞对MX04标记的Aβ淀粉样斑块的吞噬能力,且含有MX04阳性信号的小胶质细胞的比例显著增加。该促吞噬效应在体外原代小胶质细胞和BV2小胶质细胞系中得到进一步验证(图4)。值得注意的是,研究发现尿酸的作用具有显著特异性:(1)尿酸结构类似物(黄嘌呤、次黄嘌呤、鸟嘌呤、尿囊素等)均不具有促吞噬作用;(2)尿酸不影响星形胶质细胞的吞噬功能;(3)尿酸不改变脑内Aβ的生成水平。这些结果共同表明尿酸特异性调节小胶质细胞的Aβ清除功能。

图4. 尿酸增强5×FAD小鼠小胶质细胞吞噬Aβ
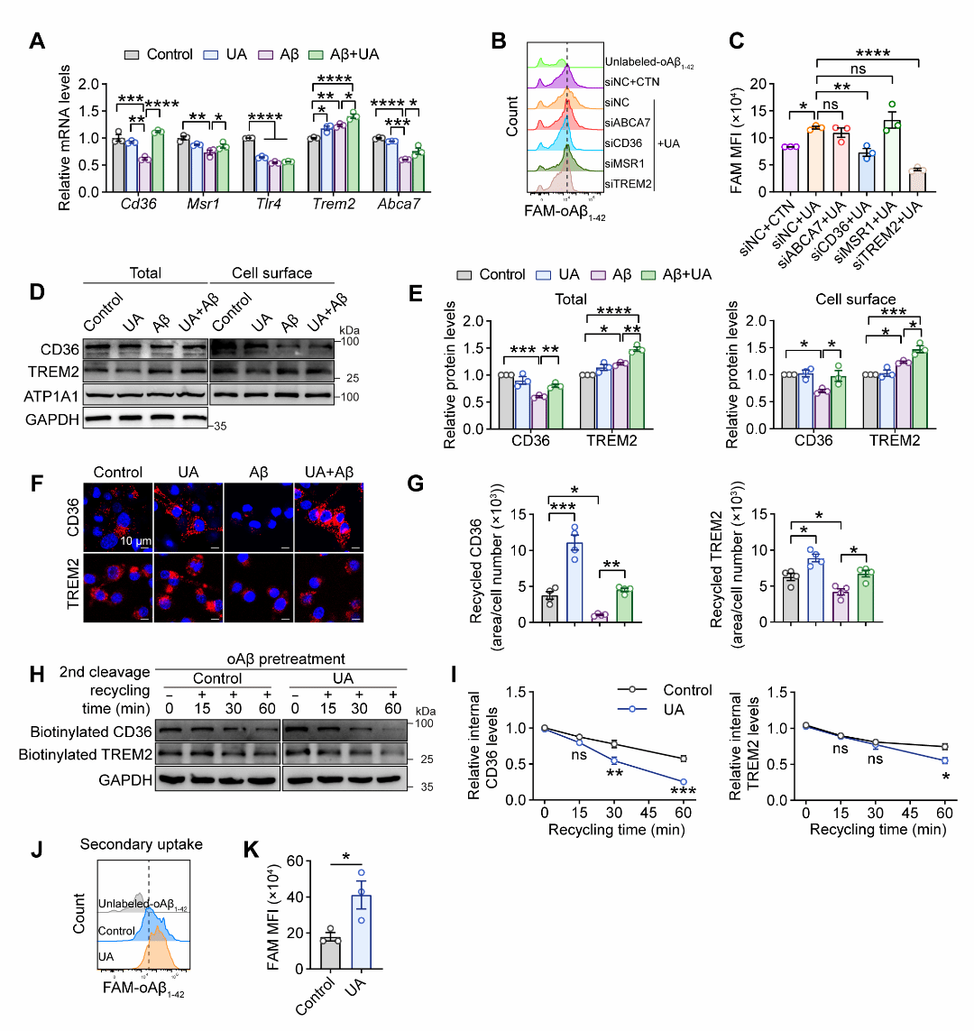
4. 尿酸通过恢复受损的吞噬受体循环促进小胶质细胞吞噬Aβ
研究的关键突破在于揭示了尿酸增强小胶质细胞清除功能的分子机制。通过单细胞RNA测序分析,研究团队发现尿酸上调了小胶质细胞中与吞噬作用和溶酶体功能相关的基因表达,同时下调了促炎症反应相关基因。机制研究显示,尿酸能够恢复被Aβ损害的关键吞噬受体CD36和TREM2的循环利用。正常情况下,这些受体在细胞表面识别并结合Aβ,随后内化并启动降解过程,完成降解后受体重新转运至细胞表面进行下一轮识别清除。然而,在AD病理条件下,这一循环过程会受到严重影响。研究证实,尿酸处理能够显著恢复受体循环利用效率,使小胶质细胞重建高效的Aβ清除能力。体外实验进一步表明,尿酸不仅增强了小胶质细胞对Aβ的吞噬能力,还促进了溶酶体的生成和Aβ的降解过程。当使用丙磺舒(一种尿酸转运抑制剂)阻断尿酸进入细胞时,这些作用完全消失,证明尿酸需要通过转运进入细胞内发挥调控作用(图5)。

图5. 尿酸通过恢复受损的吞噬受体循环促进小胶质细胞吞噬Aβ

图6. 尿酸是小胶质细胞功能的内源性调节剂,可能作为AD新的治疗靶点
该研究系统证明了尿酸作为内源性小胶质细胞功能调节因子的重要作用,为理解AD病理机制提供了新视角。研究表明,尿酸缺乏可能是AD发病的一个重要危险因素(图6)。值得注意的是,研究发现尿酸的这些作用具有高度特异性——其他嘌呤代谢产物(如次黄嘌呤、黄嘌呤等)不仅不能模拟尿酸的作用,反而会抑制小胶质细胞的吞噬功能,进一步证实了尿酸在AD病理中的独特生物学作用。该研究从代谢视角揭示了尿酸-小胶质细胞互作在AD病理进程中的关键机制,为理解内源性代谢物如何影响神经免疫功能提供了重要证据。
然而,从基础研究向临床转化仍面临诸多挑战。首先,由于血脑屏障的限制,脑内尿酸浓度仅为外周血的十分之一左右,因此亟需开发靶向递送系统以提高中枢给药效率。其次,目前对脑内尿酸的安全浓度窗及其在生理与病理状态下的动态变化规律尚缺乏系统研究。此外,长期尿酸补充的安全性及其与其他AD病理进程的相互作用也需要深入评估。