Tau疾病(Tauopathies)是以脑内微管相关蛋白tau的异常沉积为其主要病理特征的一类神经退行性疾病,其中最为常见的是阿尔茨海默病(Alzheimer's disease,简称AD)。过度磷酸化的tau蛋白的积聚会导致突触功能障碍和认知功能下降。鉴于tau蛋白在AD和其他tau疾病的发病机制中起着关键作用,促进tau蛋白的降解,尤其是清除过度磷酸化的tau蛋白,可能成为疾病干预的关键策略。然而,这些努力在人类临床试验中尚未取得成功。因此,亟需进一步筛选鉴定靶向tau疾病的治疗药物,并且深入阐明其分子致病机制,以寻找新的药物靶点,为tau疾病的治疗提供新的思路。
近日,厦门大学神经科学研究所张云武教授团队在Acta Pharmaceutica Sinica B(APSB)上发表了题为“Sorafenib promotes the E3 ubiquitin ligase FBXW7 to increase tau degradation and ameliorate tauopathies”的研究论文。该研究发现抗癌药索拉非尼能显著降低tau和磷酸化tau蛋白水平,改善tau疾病模型小鼠的认知障碍和病理特征。索拉非尼可通过上调E3泛素连接酶FBXW7,经泛素-蛋白酶体通路促进ptau231蛋白降解。此外,FBXW7在AD患者及tau疾病小鼠脑中表达下调,且恢复其表达可改善小鼠认知障碍和病理特征,也为tau疾病干预提供了一种新的策略。

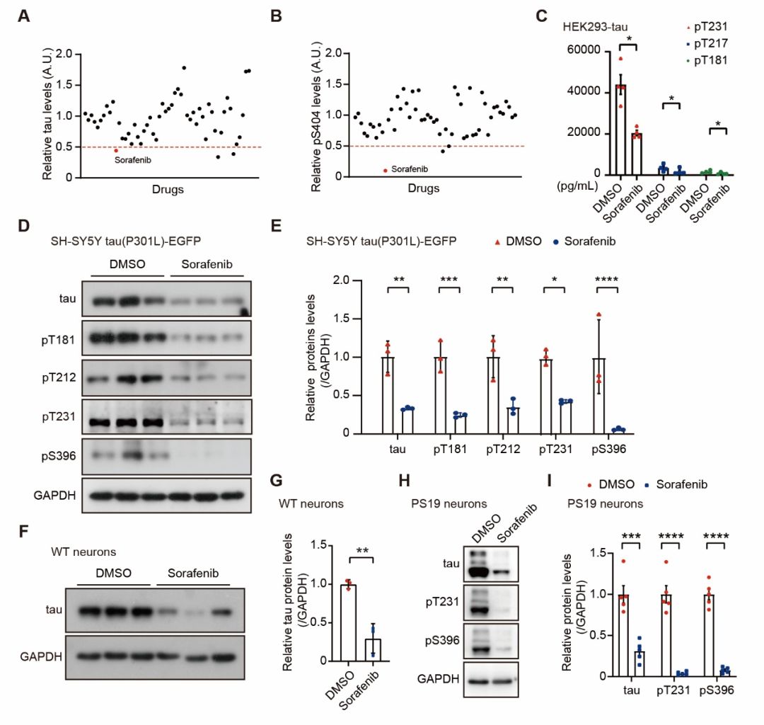
研究人员究采用“老药新用”的策略对美国食品药品监督管理局(FDA)批准的可穿过血脑屏障的小分子药物进行筛选,发现索拉非尼能有效降低总tau和磷酸化tau蛋白水平(图1)。索拉非尼灌胃给药可显著改善tau疾病模型小鼠(PS19)的认知缺陷和tau病理变化。考虑到索拉非尼作为多靶点蛋白激酶抑制剂,并且Tau蛋白的磷酸化修饰会受到多种蛋白激酶调控,研究人员进一步证实索拉非尼处理能够抑制负责tau磷酸化修饰的多种蛋白激酶,包括CDK5、ERK1/2、GSK3β以及p38。

图1. 索拉非尼处理降低tau和磷酸化tau水平
Tau的降解主要依赖于泛素-蛋白酶体系统(Ubiquitin-proteasome system,UPS)和自噬-溶酶体系统(Autophagy-lysosomal system)两条途径。研究人员也探究了索拉非尼调控tau和磷酸化tau降解的机制,发现索拉非尼可以激活自噬途径,并且能够促进tau的泛素-蛋白酶体降解。由于UPS介导的蛋白质降解依赖于E3泛素连接酶对底物的特异性识别和结合。因此,研究人员对AD中表达下降、但在索拉非尼治疗后表达上升的E3泛素连接酶,筛选出FBXW7。
研究人员进一步发现,在AD患者脑组织及tau疾病模型小鼠(PS19和rTg4510)脑组织中,FBXW7表达水平均显著降低(图2)。为了探究恢复FBXW7的表达是否能够缓解PS19小鼠的病理进程,研究人员在PS19小鼠中注射腺相关病毒过表达FBXW7,并进行学习记忆相关行为测试和病理分析。结果显示,FBXW7过表达改善了PS19小鼠的认知障碍和tau病理。

图2. FBXW7在AD和tau疾病模型小鼠表达降低
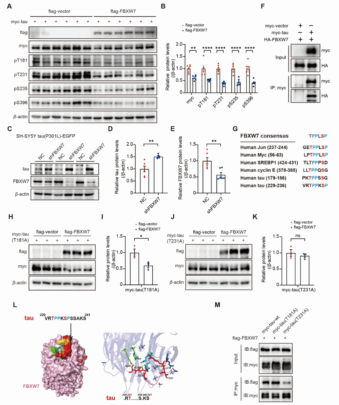
为阐明FBXW7如何调控tau病理的机制,研究人员通过免疫共沉淀实验证实,FBXW7与tau蛋白相互作用,并通过UPS途径调节tau降解。FBXW7对于底物的识别依赖底物上磷酸化修饰的Cdc4磷酸化降解基序(Cdc4 Phospho-Degron)。研究人员通过分子对接和免疫共沉淀实验分析,发现FBXW7与tau的结合依赖于tau Thr-231位点的磷酸化修饰(图3)。

图3. FBXW7调控tau降解依赖于tau Thr-231位点的磷酸化修饰
本研究揭示了索拉非尼通过多种途径改善tau疾病:索拉非尼抑制多种激酶以减少tau蛋白磷酸化,增强自噬介导的tau蛋白降解,并上调FBXW7表达,通过泛素-蛋白酶体促进对ptau231的降解。然而,该药物临床应用仍存在局限性。首先,尽管本研究及其他一些研究均表明,索拉非尼治疗可改善具有tau或Aβ病理小鼠的认知功能,但也有研究显示,在不同品系、剂量和疗程下,索拉非尼反而可能引起认知功能障碍。在人类患者中的研究结果同样存在争议:部分报道指出索拉非尼会导致认知恶化或脑病,然而也有研究发现初期认知下降可在后续治疗中逆转并恢复,表明索拉非尼无长期负面影响。这些治疗差异可能与研究设计、患者群体及给药方案有关。其次,作为多靶点抑制剂,索拉非尼在协同降低tau蛋白的同时,也可能影响其他生理关键通路,引发不良反应。因此,未来需进一步明确其靶向特异性,并系统评估治疗方案与治疗窗口,以确定其治疗认知障碍的临床价值。

原文链接:https://www.sciencedirect.com/science/article/pii/S2211383525006252