抑郁症是严重威胁人类健康的精神疾病,全球发病率达17%。抑郁症造成患者情绪、社会交互、职业功能上的严重损害,引发沉重的家庭和社会经济负担。重度抑郁症是全球最主要的致残和自杀原因。抑郁症的发生发展受环境因素和遗传因素的双重影响,其发生发展存在一些易感基因,从抑郁症易感基因的研究入手,更有利于理解和阐明抑郁发生发展的机制。
日前,厦门大学神经科学研究所张杰教授和冷历歌教授团队在 Advanced Science杂志上发表题为“Menin reduces parvalbumin expression and is required for the anti-depressant function of ketamine ”的研究论文。阐明了Menin通过表观修饰抑制Parvalbumin的转录水平,进而抑制抑郁症发生的分子机制。同时发现氯胺酮(Ketamine)可以通过激活PKA,磷酸化Menin的第487位丝氨酸,从而稳定Menin的蛋白水平。而Menin蛋白水平的维持是氯胺酮长期抗抑郁作用的机制之一。

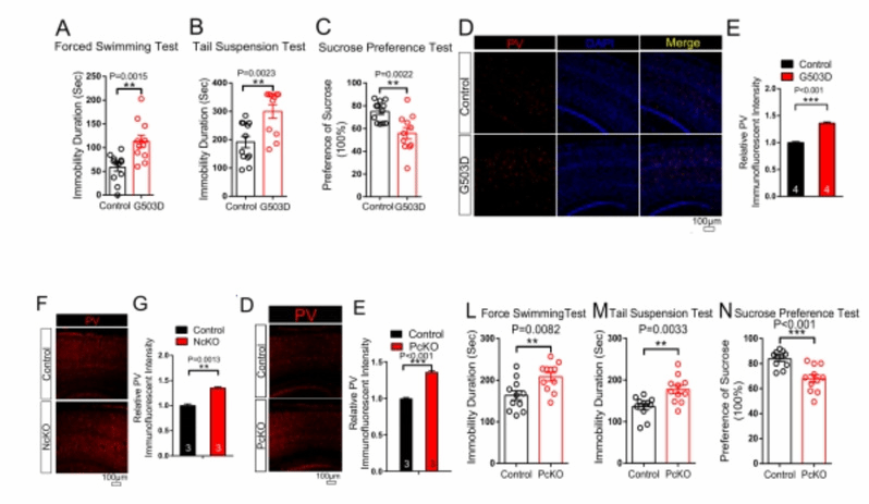
2018年,张杰教授团队在Neuron杂志上发表文章,对1000多例重度抑郁患者和800多例对照人群的血液外显子测序中,发现了一个全新的与抑郁相关的MEN1的SNP(rs375804228)。在此基础上,构建了对应Men1-SNP突变的小鼠Men1(G503D)。通过稳定代数的交配后,检测到Men1(G503D)点突变小鼠表现出显著的抑郁样的表型。通过脑片的免疫荧光染色,该团队还发现Men1(G503D)小鼠脑中小清蛋白(Parvalbumin,PV;基因Pvalb)的表达水平显著升高。通过构建一系列条件性敲除Men1的小鼠,该团队发现在PV神经元中敲除Menin可以显著升高PV的表达水平,并导致小鼠表现出抑郁表型。

该团队发现Menin的缺失,使Menin在pvalb启动子区的转录抑制能力下降,PV表达水平显著上升,导致小鼠抑郁样表型。而回补Menin、降低PV神经元中PV的表达水平均可以改善PV神经元缺失Menin小鼠的抑郁样行为。该研究团队接下来发现抗抑郁药物氯胺酮(Ketamine)在LPS抑郁模型上可以起到快速的抗抑郁效果,但在缺失Menin的小鼠中失去了抗抑郁作用。同时该团队人员还发现LPS小鼠脑中Menin的表达水平降低,而该小鼠给予氯胺酮治疗后,Menin的表达水平显著回升。通过探索机制,他们发现氯胺酮可以通过抑制蛋白激酶A(PKA)的激酶活性,降低后者对Menin的磷酸化来稳定Menin的水平,从而维持氯胺酮的抗抑郁功能。张杰教授团队的研究结果证明了Menin在抑郁症中的关键作用,并证明Menin是氯胺酮抗抑郁功能的关键蛋白。

通过本文的研究,张杰教授团队有以下重要发现:文章揭示了Menin在抗抑郁中的重要作用及其在氯胺酮发挥抗抑郁效果中的必需性。这一发现为探索抑郁发生的机制,解析药物的起效机制及开展抑郁患者的个体化治疗提供了扎实的理论基础。该团队还发现在多种抑郁小鼠脑中的PV表达显著增高,并在一些其他类型的神经元,如兴奋性神经元,非PV神经元类型的抑制性神经元(如SST、VIP)等有表达。PV在这些神经元的过度表达也在一定程度上影响了这些类型神经元的电生理功能,这也为如何更准确定义神经元的类型提供了新的挑战和启示,值得进一步探讨和研究。


厦门大学神经科学研究所张杰教授和冷历歌教授为本论文的通讯作者。冷历歌教授和博士后庄恺为本论文的共同第一作者。本研究工作得到国家重点研发计划项目、国家自然科学杰出青年基金、联合基金重点项目,衰老重大研究计划重点项目、国家自然科学基金面上项目、中央高校基本科研业务费等的资助和支持。
张杰,厦门大学医学院教授、博导、国家杰出青年科学基金、国家优秀青年科学基金等获得者。长期从事重大脑疾病(阿尔茨海默病、抑郁症等)的致病机理和药物开发研究。至今以第一作者或通讯作者发表论文30余篇。近5年以通讯作者在国际知名学术期刊(Nature Neuroscience, Nature Metabolism,Neuron, Biological Psychiatry, Cell Reports, Plos Biology, PNAS, JNS, JBC,Clinical Cancer Research等)发表多篇论文。热忱欢迎优秀博士后加盟,同时欢迎优秀学子报考厦门大学医学院张杰教授课题组研究生。联系方式:jiezhang@xmu.edu.cn
冷历歌,厦门大学医学院教授、博导、教育部长江学者-青年学者,南强青年拔尖人才。长期从事阿尔茨海默症、抑郁症的机制研究工作。近五年来在Nature Metabolism,Neuron, Cell Reports, Plos Biology等杂志发表多篇学术论文,热忱欢迎优秀博士后加盟,同时热诚欢迎优秀学子报考冷历歌老师的硕士、博士研究生。联系方式:lenglige@xmu.edu.cn
原文链接:http://doi.org/10.1002/advs.202305659